Номер / задача 39 страница 20, ГДЗ по геометрии за 7 класс к учебнику Мерзляка, Полонского
Учебник: Вентана-Граф, 2023
Условие: На клетчатой бумаге, длина стороны клетки которой равна 5 мм, отмечены точки $A$, $B$ и $C$ (рис. 45). Найдите расстояние от точки $C$ до середины отрезка $AB$.
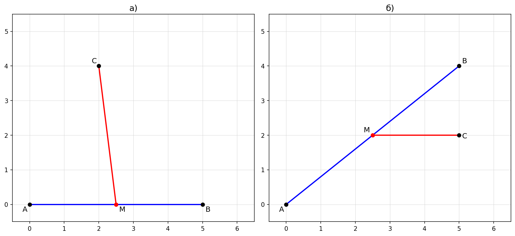
Рис. 45: составной рисунок из двух частей.
а) Клетчатая бумага, точка $A$ — левый нижний угол, точка $B$ — правый нижний (на 5 клеток правее $A$), точка $C$ — верхняя часть, примерно на 2 клетки правее $A$ и на 4 клетки выше.
б) Клетчатая бумага, точка $A$ — левый нижний, точка $B$ — верхняя правая часть (на 5 клеток правее и на 4 клетки выше $A$), точка $C$ — правая часть, примерно на 5 клеток правее $A$ и на 2 клетки выше.
а)
По рисунку определяем координаты точек (в клетках):
- A(0; 0), B(5; 0), C(2; 4).
Середина отрезка AB — точка M. Так как A и B лежат на одной горизонтальной линии и AB = 5 клеток, то M находится на расстоянии 2,5 клетки от A, т.е. M(2,5; 0).
Найдём расстояние от C(2; 4) до M(2,5; 0).
По горизонтали: 2,5 - 2 = 0,5 клетки.
По вертикали: 4 - 0 = 4 клетки.
Так как сторона клетки равна 5 мм:
Вычислим: , поэтому
.
б)
По рисунку определяем координаты точек (в клетках):
- A(0; 0), B(5; 4), C(5; 2).
Середина отрезка AB — точка M:
Найдём расстояние от C(5; 2) до M(2,5; 2).
По горизонтали: 5 - 2,5 = 2,5 клетки.
По вертикали: 2 - 2 = 0 клеток.
Так как сторона клетки равна 5 мм:

Ответ: а) мм ≈ 20,2 мм; б) CM = 12,5 мм.