Номер / задача 1042 страница 279, ГДЗ по алгебре за 9 класс к учебнику Никольского
Определим число корней каждого уравнения графически, представив уравнение в виде и найдя число точек пересечения графиков.
а)
Строим графики и
. Число точек их пересечения — это число корней уравнения.

Графики пересекаются в точках и
.
Ответ: 2 корня.
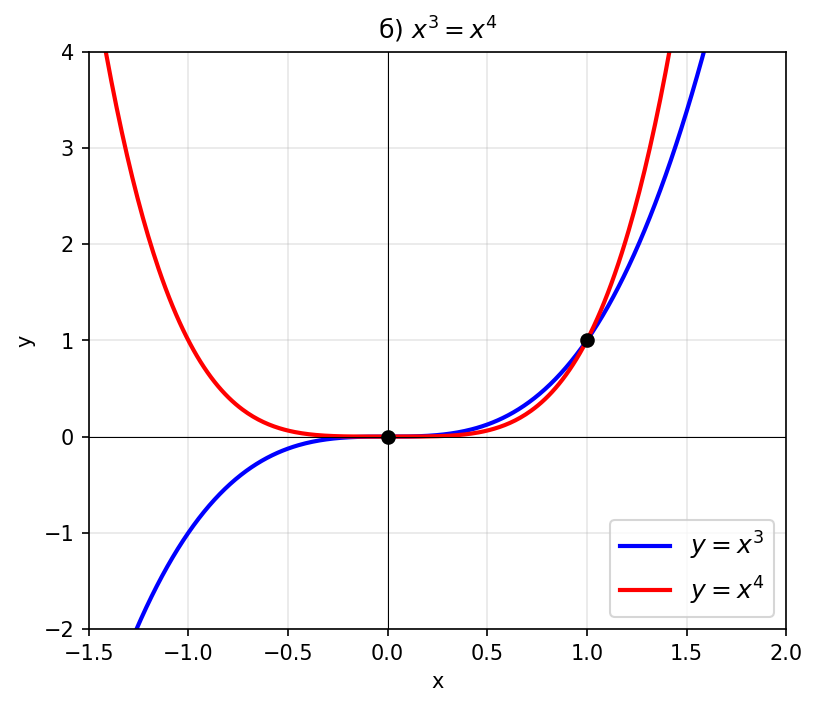
б)
Строим графики и
.

Графики пересекаются в точках и
.
Ответ: 2 корня.
в)
Строим графики и
.

График (минимум 0 при
) всегда выше графика
(максимум
при
... нет, проверим: при
:
,
; при больших
функция
растёт гораздо быстрее
). Наибольшее значение
не ограничено сверху, но
растёт быстрее. Проверим:
, дискриминант по
:
,
. Значит, графики не пересекаются.
Ответ: 0 корней (нет корней).
г)
Перепишем: . Строим графики
и
.

Графики пересекаются в одной точке (при ). При
кубическая функция растёт быстрее, при
кубическая уходит в
, а квадратичная — в
. Исследование показывает ровно одну точку пересечения.
Ответ: 1 корень.