Номер / задача 90 страница 32, ГДЗ по алгебре за 9 класс к учебнику Никольского
Учебник: Просвещение, 2024
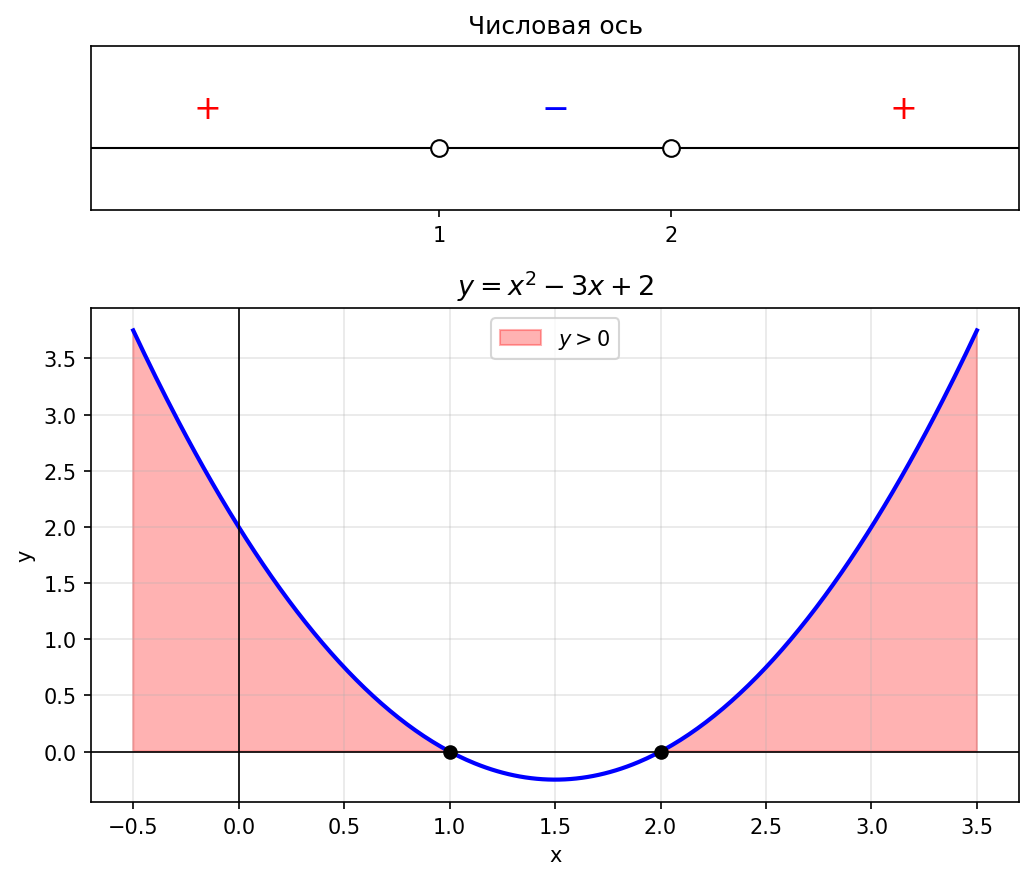
Условие: Решите неравенство, используя график квадратичной функции:
а) $x^2 - 3x + 2 > 0$;
б) $x^2 + 4x + 3 < 0$;
в) $x^2 + 5x + 6 < 0$;
г) $x^2 - 5x + 4 > 0$;
д) $3x^2 - 2x - 5 < 0$;
е) $4x^2 - x - 3 < 0$;
ж) $7x^2 + 2x - 5 > 0$;
з) $10x^2 + 3x - 1 > 0$.
а)
,
Так как , парабола
направлена ветвями вверх и пересекает ось
в точках
и
. Трёхчлен положителен вне корней.

Ответ: .
б)
,
Парабола направлена ветвями вверх (
). Трёхчлен отрицателен между корнями.

Ответ: .
в)
,
Парабола ветвями вверх, трёхчлен отрицателен между корнями.

Ответ: .
г)
,
Парабола ветвями вверх, трёхчлен положителен вне корней.

Ответ: .
д)
,
Так как , парабола
направлена ветвями вверх. Трёхчлен отрицателен между корнями.

Ответ: .
е)
,
Так как , трёхчлен отрицателен между корнями.

Ответ: .
ж)
,
Так как , трёхчлен положителен вне корней.

Ответ: .
з)
,
Так как , трёхчлен положителен вне корней.

Ответ: .