Номер / задача 224 страница 79, ГДЗ по алгебре за 9 класс к учебнику Никольского
Учебник: Просвещение, 2024
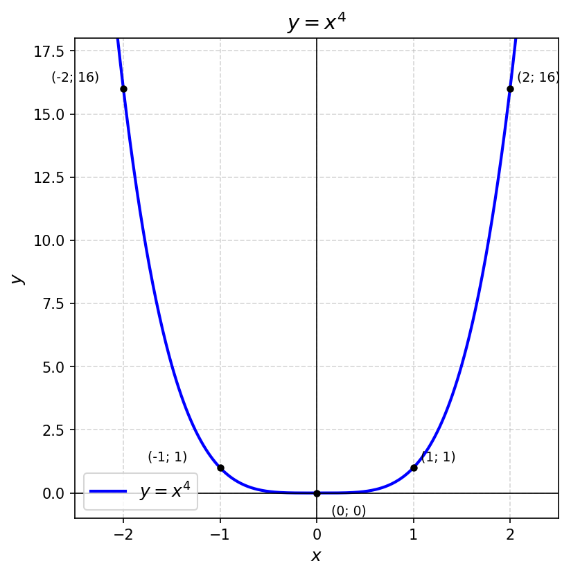
Условие: Дана функция $y = x^4$. Исследуйте эту функцию по схеме предыдущего задания и постройте её график.
Исследование функции
1. Область определения: .
2. Чётность: , где
, — чётное число. Проверим:
значит, функция чётная, её график симметричен относительно оси .
3. Нули функции: . График проходит через начало координат.
4. Знак функции: при всех
, причём
только при
. Значит,
при
.
5. Монотонность:
- На промежутке
функция убывает.
- На промежутке
функция возрастает.
6. Множество значений: .
7. Непрерывность: функция непрерывна на .
8. Некоторые значения:
График функции :
