Номер / задача 207 страница 73, ГДЗ по алгебре за 9 класс к учебнику Никольского
Учебник: Просвещение, 2024
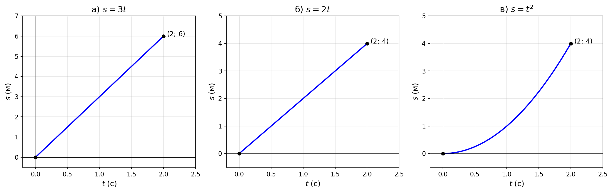
Условие: Зависимость скорости $v$ от времени $t$ при прямолинейном движении точки задана графически (рис. 51). Постройте график зависимости пути $s$ от времени $t$ для $t \in [0;\, 2]$.
График а): $v$ (м/с) от $t$ (с), горизонтальная прямая $v = 3$ на интервале $[0, 2]$.
График б): $v$ (м/с) от $t$ (с), горизонтальная прямая $v = 2$ на интервале $[0, 2]$.
График в): $v$ (м/с) от $t$ (с), возрастающая прямая от $(0, 0)$ до $(2, 4)$, то есть $v = 2t$.
Решение
Для каждого случая найдём закон движения , считая, что
при
.
а) .
Так как , то
есть первообразная для 3:
Так как при
, то
. Поэтому
Это линейная функция. При :
; при
:
.
б) .
Так как , то
есть первообразная для 2:
Так как при
, то
. Поэтому
Это линейная функция. При :
; при
:
.
в) .
Так как , то
есть первообразная для
:
Так как при
, то
. Поэтому
Это квадратичная функция. При :
; при
:
.

Ответ: а) (прямая от
до
); б)
(прямая от
до
); в)
(парабола от
до
).