Номер / задача 17 страница 309, ГДЗ по алгебре за 9 класс к учебнику Никольского
Учебник: Просвещение, 2024
Условие: 1) Вычислите $351^3 - 351^2 - 351 \cdot 350 - 350^2 - 350^3$.
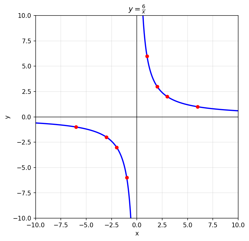
2) Постройте график функции $y = \dfrac{6}{x}$.
3) Десятый член арифметической прогрессии равен 17, а пятый член равен 4. Найдите сумму первых пятнадцати членов этой прогрессии.
4) Решите систему уравнений $\begin{cases} xy = -8, \\ x + 2y = 0. \end{cases}$
1) Вычислите .
Пусть ,
, тогда
.
Так как , получаем:
2) Постройте график функции .
Это гипербола с ветвями в I и III координатных четвертях (так как ). Область определения:
.

3) Найдите сумму первых пятнадцати членов арифметической прогрессии.
Дано: ,
.
Найдём разность прогрессии:
Найдём первый член:
Сумма первых 15 членов:
4) Решите систему уравнений
Из второго уравнения: .
Подставим в первое:
При :
.
При :
.