Номер / задача 112 страница 37, ГДЗ по алгебре за 9 класс к учебнику Никольского
Учебник: Просвещение, 2024
Условие: Исследуем. Найдите все значения $m$, при каждом из которых неравенство верно при любом значении $x$:
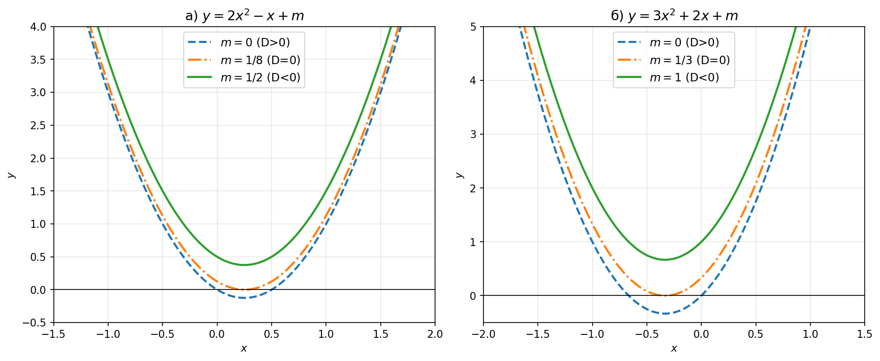
а) $2x^2 - x + m > 0$; б) $3x^2 + 2x + m > 0$.
а)
Неравенство верно при любом , когда
и
.
Здесь . Найдём дискриминант:
Условие :
Ответ: .
б)
Здесь . Найдём дискриминант:
Условие :
Ответ: .

На графиках видно: при (сплошная линия) парабола целиком расположена выше оси
, и неравенство выполняется для любого
.