Номер / задача 1057 страница 280, ГДЗ по алгебре за 9 класс к учебнику Никольского
Учебник: Просвещение, 2024
Условие: Решите графическим способом систему уравнений:
а) $\begin{cases} xy = 1, \\ y = x^2; \end{cases}$
б) $\begin{cases} xy = -8, \\ y = x + 1; \end{cases}$
в) $\begin{cases} y = x^2 - 4x - 5, \\ y = -\dfrac{12}{x}; \end{cases}$
г) $\begin{cases} y = |x|, \\ y = \dfrac{6}{x}. \end{cases}$
а)
Подставим в первое уравнение:
Тогда .

Ответ: .
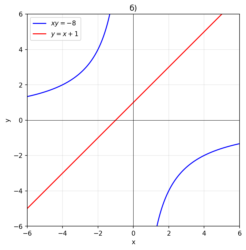
б)
Подставим :

Графики не пересекаются — система не имеет решений.
Ответ: нет решений.
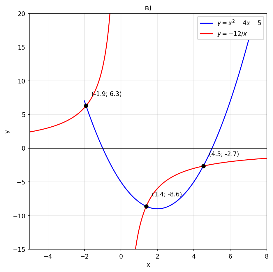
в)
Приравняем:
Проверим :
.
Проверим :
.
Проверим :
.
Проверим :
.
Проверим :
.
Проверим :
.
Найдём решения графически, определив точки пересечения по графику.

Уравнение не имеет целых корней. Найдём корни численно. Из графика видно, что кривые пересекаются в трёх точках. Корни кубического уравнения (приближённо):
Соответствующие значения :
:
:
:
Ответ: приближённо ,
,
.
г)
При :
, значит
,
,
,
.
При :
, значит
,
,
— решений нет.

Ответ: .