Номер / задача 1044 страница 279, ГДЗ по алгебре за 9 класс к учебнику Никольского
а)
Строим графики и
и находим точки пересечения.

По графику: там, где кубическая парабола выше прямой.
Ответ: .
б)
Строим графики и
.

При :
, неравенство не выполняется. При
:
. При
:
.
Ответ: .
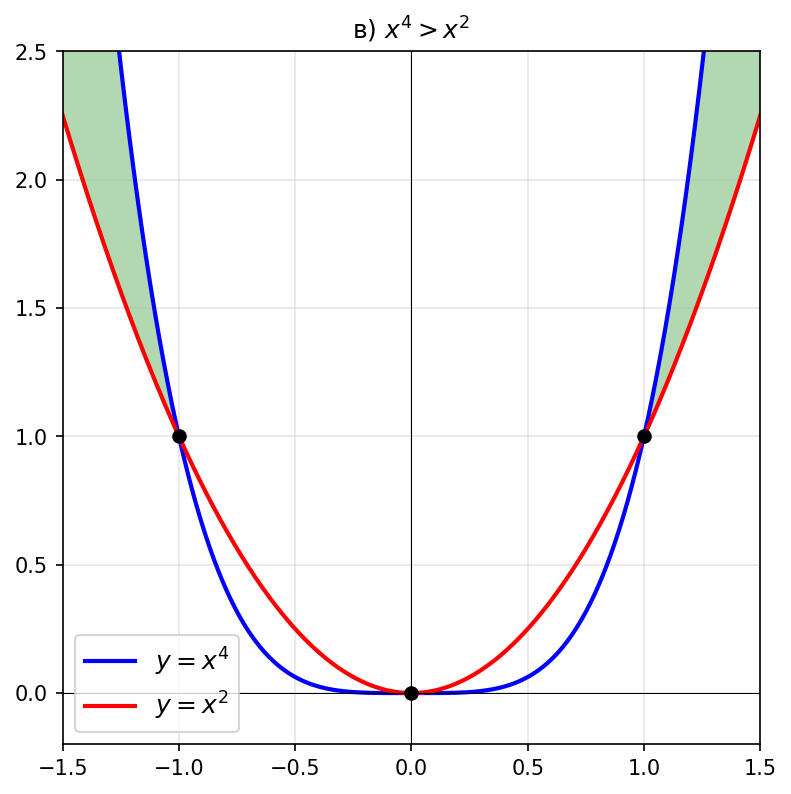
в)

По графику: при
, т.е. вне отрезка
(исключая
и
).
Ответ: .
г)
Строим графики и
.
Точки пересечения: .
Проверяем: корни находим приближённо. Подбором и по графику: ,
,
.

Обозначим корни: ,
,
.
По графику гипербола выше параболы:
- при
(здесь
, обе ветви отрицательны, но
выше);
- при
(гипербола положительна и выше параболы).
Ответ: (корни приближённые).
д)
Строим графики и
.

По графику: при
и при
нужно
. Также при
:
и
, проверим:
,
,
,
— верно. Но при
:
— верно.
Итого, прямая выше гиперболы: — нет, проверим внимательнее.
При :
умножаем на
(знак меняется):
, т.е.
, значит
.
При :
, т.е.
.
Ответ: .
е)
Строим графики и
.
Точки пересечения: .
,
.

По графику прямая выше кривой
:
- при
;
- при
— но только при
, т.е.
.
Также нужно учесть промежуток : возьмём
, тогда
, а
— верно. Но при
:
,
— тоже верно. Значит, на
неравенство выполняется.
При :
,
,
— не выполняется.
Упрощаем: объединяя первые два промежутка, получаем , но нужно исключить точку
? Нет — в точке
равенство, значит строгое неравенство не включает её.
Проверим :
,
— не выполняется! Значит при
прямая ниже.
Итого:
Ответ: .