Номер / задача 104 страница 35, ГДЗ по алгебре за 9 класс к учебнику Никольского
Учебник: Просвещение, 2024
Условие: Исследуем. Найдите все значения $k$, при каждом из которых неравенство:
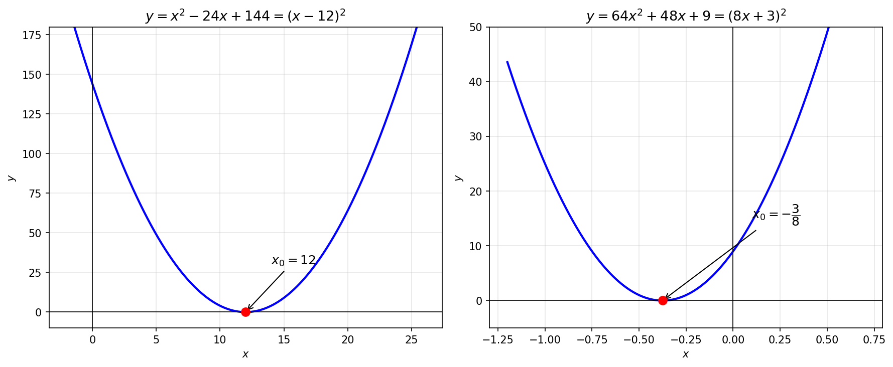
а) $x^2 - 24x + k > 0$ верно при всех $x$, кроме $x = 12$;
б) $64x^2 + kx + 9 > 0$ верно при всех $x$, кроме $x = -\dfrac{3}{8}$.
а) Неравенство верно при всех
, кроме
.
По материалу параграфа это возможно, когда и
. Здесь
.
Находим дискриминант:
Приравниваем к нулю: , откуда
.
Проверим: при корень трёхчлена
, что совпадает с условием. Значит,
при всех
. ✓
Ответ: .
б) Неравенство верно при всех
, кроме
.
Здесь . Для выполнения условия необходимо
.
Находим дискриминант:
Приравниваем к нулю: , откуда
.
Корень трёхчлена при :
По условию , значит:
Проверим: при имеем
при всех
. ✓
Ответ: .
