Номер / задача 10 страница 307, ГДЗ по алгебре за 9 класс к учебнику Никольского
Учебник: Просвещение, 2024
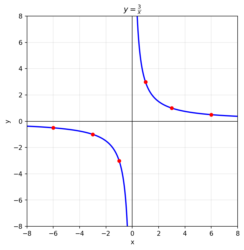
Условие: 1) Постройте график функции $y = \dfrac{3}{x}$.
2) Решите уравнение $\sqrt{x - 3} = 3$.
3) Упростите выражение $\left(\dfrac{6a + 3}{a^2 - 18a} + \dfrac{6a - 3}{a^2 + 18a}\right) \cdot \dfrac{a^2 - 324}{a^2 + 9}$.
4) Решите уравнение
$$(x^2 + 1)(x - 2) - (x^2 + 3)(x - 1) + 7x - 1 = 0.$$
1) Построить график функции
Это гипербола с центром в начале координат. Ветви расположены в I и III четвертях.

2) Решить уравнение
Возведём обе части в квадрат:
Проверка: ✓
Ответ: .
3) Упростить выражение
Разложим знаменатели:
Приведём дроби к общему знаменателю :
Раскроем числитель:
Сумма:
Подставляем обратно и учитываем :
Сокращаем:
Ответ: .
4) Решить уравнение
Раскроем скобки:
Подставляем:
Ответ: .