Номер / задача 319 страница 79, ГДЗ по алгебре за 7 класс к учебнику Макарычева
Учебник: Просвещение, 2023
Условие: Постройте график функции, заданной формулой:
а) $y = -2x + 1$;
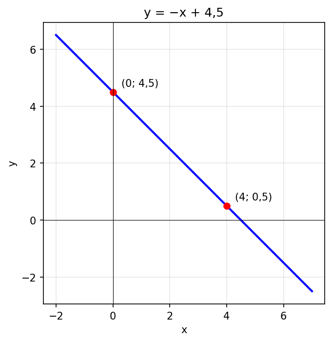
в) $y = -x + 4{,}5$;
д) $y = \dfrac{1}{2}x - 3$;
б) $y = 0{,}2x + 5$;
г) $y = x + 1{,}5$;
е) $y = -x - 3{,}5$.
Для построения графика линейной функции достаточно найти координаты двух точек и провести через них прямую.
а)
Если , то
.
Если , то
.
Отметим точки и
и проведём через них прямую.

б)
Если , то
.
Если , то
.
Отметим точки и
и проведём через них прямую.

в)
Если , то
.
Если , то
.
Отметим точки и
и проведём через них прямую.

г)
Если , то
.
Если , то
.
Отметим точки и
и проведём через них прямую.

д)
Если , то
.
Если , то
.
Отметим точки и
и проведём через них прямую.

е)
Если , то
.
Если , то
.
Отметим точки и
и проведём через них прямую.
