Номер / задача 1145 страница 227, ГДЗ по алгебре за 7 класс к учебнику Макарычева
а)
Проведём прямую (проходит через начало координат под углом 45°). Неравенство
задаёт эту прямую и полуплоскость, расположенную выше неё. Граничная прямая принадлежит множеству (проводим сплошной линией).

б)
Проведём прямую . Неравенство
задаёт эту прямую и полуплоскость, расположенную ниже неё. Граничная прямая принадлежит множеству (сплошная линия).

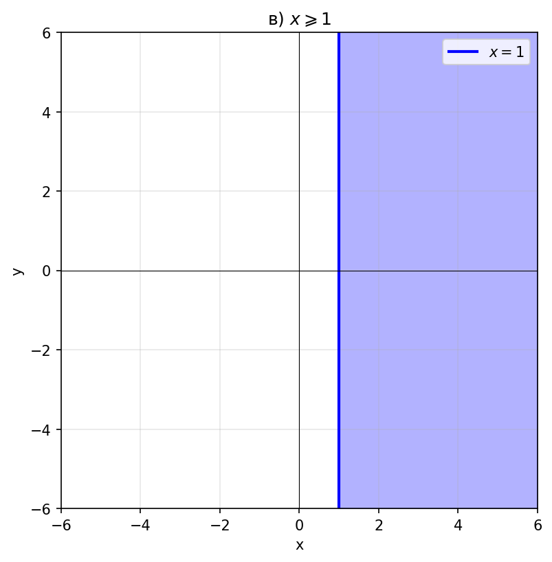
в)
Проведём прямую . Абсцисса любой точки, принадлежащей этой прямой или расположенной правее её, равна 1 или больше 1. Значит, неравенство задаёт прямую
и полуплоскость правее неё. Граничная прямая принадлежит множеству (сплошная линия).

г)
Проведём прямую . Ордината любой точки, принадлежащей этой прямой или расположенной ниже неё, равна 5 или меньше 5. Значит, неравенство задаёт прямую
и полуплоскость ниже неё. Граничная прямая принадлежит множеству (сплошная линия).
